
评分:
好评:
差评:
手机扫描下载
化学元素周期表app提供了多种查询与学习方式,用户可以通过完整周期表图谱或立体3D视图直观查看元素分布。应用内置多种谐音记忆技巧,帮助用户轻松掌握元素名称与特性。每个元素均配有详细资料与实物图片,方便随时查阅学习。
现代化学的元素周期律由俄国科学家门捷列夫于1869年创立。他根据相对原子质量对当时已知的63种元素进行系统排列,将化学性质相近的元素归为同一列,形成了周期表的初步框架。经过数代科学家的持续完善,最终形成现代周期表体系。表中元素按原子序数递增排列,横向为周期,纵向为族。原子半径呈现从左至右递减、自上而下递增的规律。这张凝聚人类智慧的元素周期表,揭示了物质世界的内在联系,构建起完整的自然物质分类体系。

1. 立体可视化展示 支持表面、球体、螺旋和网格四种3D展示模式,让元素分布规律变得生动直观;
2. 智能检索功能 通过搜索框快速定位特定元素,即时显示元素详细参数与高清实物图片;
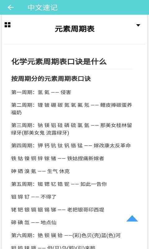
3. 多维记忆助手 提供按周期、化合价、元素符号分类的谐音记忆法,有效提升记忆效率;
4. 完整数据集合 界面设计简洁明了,完整呈现118个元素的原子量、电子构型等核心数据。
v1.0.5
- 优化元素详情页发音标注功能
- 修复部分设备显示异常问题
最新评论