
评分:
好评:
差评:
手机扫描下载
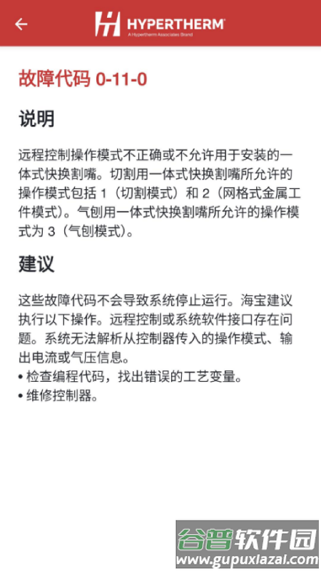
海宝一体式割嘴读卡器配合手机App,让用户能够便捷地读取快换割嘴中储存的运行数据。该读卡器可直接安装在割嘴上,借助近场通信技术将信息传输至手机应用,从而对操作过程进行详细解析与记录。

1. 安装读卡器:将读卡器正确固定于快换割嘴的指定位置;
2. 启动数据传输:打开手机App,利用NFC功能靠近读卡器,自动获取割嘴中记录的数据;
3. 查看与分析:在应用程序中扫描割嘴编号,查看起弧、弧转移、用弧时间等关键参数。

1. 操作简单:与手机NFC搭配,实现快速读取,无需复杂设置;
2. 数据记录完善:支持扫描割嘴、添加备注,并保存各类操作信息;
3. 分析功能强大:可解析起弧成功率、弧转移效率等数据,辅助改进操作手法;
4. 培训价值高:通过数据反馈发现操作弱点,为工人提供具体改进方向。

1. 系统兼容性好:专为Powermax SYNC系统开发,匹配度高;
2. 传输效率高:NFC无线通讯,读取迅速稳定;
3. 界面清晰直观:App布局简洁,功能分类明确,易于上手;
4. 分析内容深入:从数据中提取关键指标,帮助优化切割质量与设备使用。

海宝一体式割嘴读卡器在工业数据采集方面表现突出,简化了割嘴信息的读取流程,同时提供专业的数据分析支持。它不仅提升了作业记录的准确性,也为操作人员技能提升提供了可靠依据。
问:海宝一体式割嘴读卡器是否适用于所有类型的快换割嘴?
答:该设备主要适配Powermax SYNC系统的一体式快换割嘴,其他型号可能无法兼容。
问:是否需要特定手机或软件才能使用?
答:需要具备NFC功能的智能手机,并安装海宝官方提供的专用应用程序。
问:数据传输步骤是否繁琐?
答:操作简单,只需将手机靠近读卡器,NFC会自动完成数据传输。
问:分析后的数据可以如何处理?
答:数据可导出至Excel表格,或导入其他用户自建分析工具做进一步统计与管理。
最新评论