
评分:
好评:
差评:
手机扫描下载
美伽汇app是一款城市一卡通服务软件,它提供扫码乘车、自助充值和城市卡实名登记等核心功能,同时支持余额查询与手环充值,让公交出行更加便捷。该应用也是美伽汇平台的官方客户端,用户能够在线申请添金通卡,成功后可随时查看卡内资金、收益情况以及签约商户的折扣优惠信息。

1. 快速查询卡内余额:输入城通卡卡号与密码,即可获取实时余额信息。
2. 办理实名制登记:为保障公共交通运营安全与用户权益,相关部门规定城市卡需进行实名认证,该应用支持线上完成此流程。
3. 处理相关业务:用户可通过软件进行城市卡实名登记及进度查询等多种服务。
1. 内置实用查询工具,方便查找本地公交、地铁线路及服务网点位置。
2. 支持移动充值,只要银行卡余额充足,可随时随地为城市卡充值。
3. 资金到账迅速,充值操作完成后,款项通常在几秒至几分钟内即可到账。
4. 提供在线实名办卡功能,用户可直接在应用内完成城市卡的实名认证。
5. 允许设置默认充值方式,在多种支付选项中保存常用偏好。
6. 具备运动手环监测能力,可连接智能手环,便于用户关注每日运动数据。

1. 首批移动城市卡支持华为荣耀等12款手机型号,更多机型正在陆续接入。
2. 手机天津城市卡使用方法与实体卡类似,只需将手机NFC感应区靠近刷卡终端即可完成支付。
3. 应用范围不仅覆盖天津本地公交、轨道交通,还可在北京、河北等实现交通卡互联互通的城市使用。
4. 在天津地区使用时,享受与实体城市卡相同的折扣优惠,包括本地公交8.5折,轨道交通及部分线路9折。
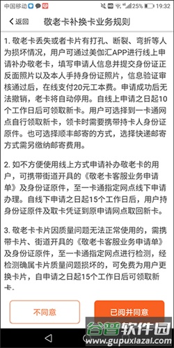
1. 通过美伽汇app填写申请人信息,并上传身份证正反面照片及本人手持身份证照片。
2. 信息审核通过后在线支付工本费,原卡将自动停用;新卡可在申请成功10个工作日后领取。
3. 使用美伽汇app提交申请的具体步骤如下:
1)打开并登录应用,在首页点击【敬老卡补换卡】功能入口。

2)在新页面中选择【补卡换卡申请】选项。

3)仔细阅读业务规则,点击【已阅并同意】按钮继续。

4)在新页面中输入原敬老卡信息,选择业务类型后点击【查询】,等待平台审核完成即可。

城市卡充值业务
自助充值是面向城市卡用户推出的便捷服务,具有操作简单、支付方式灵活的特点;使用美伽汇平台完成充值仅需三个步骤:
1. 注册并登录app,选择自助充值功能。
2. 填写城市卡卡号与充值金额,选择支付方式并完成付款。
3. 支付成功后,持该卡到任一支持自助充值的读卡网点进行贴卡写卡,即完成全部充值操作。
v5.5.0:
1. 首页界面样式更新改版。
2. 推出优惠活动,更多礼品即将上线。
3. 修复了已知存在的问题。
v5.2.0:
1. 社保卡优惠活动即将开启,等待用户探索更多优惠。
2. 修复已知问题,提升整体使用体验。
v5.0.1:
1. 一卡通线上商城正式上线运营。
2. 优化了已知的各项问题。
最新评论