
评分:
好评:
差评:
手机扫描下载
道友请留步是一款融合中国神话元素的修仙题材卡牌策略手游,游戏深度还原了西游记、封神榜等经典神话场景,精心打造了上百位神话角色卡牌。无论是憨厚的猪八戒、沉稳的沙僧,还是威风凛凛的四大天王,每位神仙都拥有独特的战斗技能。游戏创新设计了三十余种特色玩法,从云游四海到决战洪荒,让玩家在收集卡牌的同时体验精彩的神话剧情。本次带来的特别版本解锁了更多趣味内容,开局即享顶级战力,海量神器轻松获取,想体验不一样的修仙之旅就来谷普下载吧。
1、游戏采用纯正东方神话世界观,战斗特效绚丽夺目,多种玩法自由搭配。
2、数百位神话人物化身精美卡牌,组建专属阵容征战三界。
3、剧情紧扣修仙主题,巧妙融合民间传说与神话典故。
4、操作简单易上手,突破传统卡牌游戏模式。
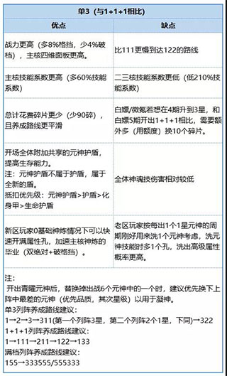
青曜元神首批开放三个,后续将追加至六个。激活任意元神即可点亮图鉴,同类型元神不可重复合成。升星所需碎片与其他高级装备一致。
全新聚神系统替代原有吞噬功能,共70个强化阶段。不同阶段需消耗对应品质元神碎片,满级聚神总计需要大量资源。建议优先使用低阶元神进行聚神。
1、战斗节奏明快,技能特效震撼
2、福利丰厚,顶级卡牌轻松获取
3、竞技场玩法刺激,展现操作实力
4、卡牌成长体系完善,低阶可进化
5、角色造型Q萌可爱,画风精致
新增破格挡属性和归神技能,使用高级神炼石可洗练获得。专属圣级材料用于强化金色属性,仅适用于青曜元神。
神炼传承时祝福进度不继承,建议先完成祝福再转移。青曜元神星级提升会开启额外神炼孔位,具体搭配可参考游戏内推荐方案。
7.06.052301版本更新:新增琉璃幻仙角色;开放紫虚、赤魇系列灵宝;幻仙图腾系统上线;优化多项游戏体验并修复已知问题。
新手建议优先培养单个核心元神,老玩家可根据阵容选择发展路线。多幻彩元神玩家需谨慎调整阵容,避免资源浪费。
最新评论