
评分:
好评:
差评:
手机扫描下载
游戏为玩家准备了上百位造型精美的战姬角色,每位战姬都拥有独特的技能与属性设定。你可以通过招募、养成与强化,逐步打造属于自己的强力阵容,应对各类副本与强敌。在策略与养成的交织中,每一名战姬的成长路线都充满变化,组建你的专属小队,让她们在战场上释放全部潜力!

1. 极寒阵营的米格属于必养角色,防御表现几乎无解,仅面对双水仙或双福克阵容时可能陷入劣势。米格前期建议装配耐久芯片,后期转为火力芯片,挂载选择减伤类型,若拥有专属挂载效果更佳。极寒伊尔适合献祭流派,养成至ur3即可,有条件可提升至sp级别。

2. 自由阵营的地狱猫是队伍核心,芯片与挂载都推荐格挡属性,依靠格挡触发反击打出伤害。熊猫具备优秀控制与输出能力,建议养到sp一星或两星,偏好该角色也可继续提升。熊猫适合搭配怒气挂载实现开局大招,芯片可选择火力破甲或真实伤害。渡鸦是新手前期推图的重要助力,半血触发全体眩晕,配合移速挂载抢先手降低护甲,或使用怒气挂载开局施加破绽增伤并为队友回复能量。芯片建议选择火力属性。

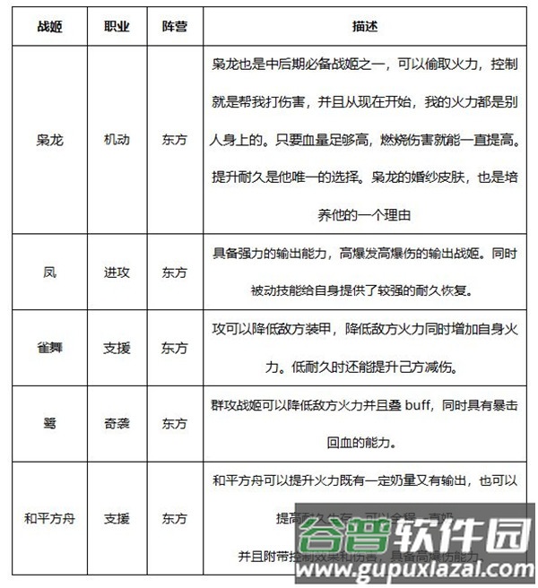
3. 东方阵营中,六元凤虽经历调整,前期推图伤害依然可观,可培养至sp5星,芯片需堆暴击与爆伤,挂载使用樱花弹。龙是东方核心角色,建议装配耐久芯片与聚能辐射挂载,无聚能辐射则改用怒气挂载,开局释放大招施加燃烧并偷取火力,其伤害与耐久值密切相关。和平方舟作为高伤奶妈,后期单挑表现强势,但前期建议作为材料卡,待sp5后再重点培养,挂载推荐聚能辐射,芯片选择技能伤害与精准。鹭在特殊副本中作用突出,通过标记叠加提升团队伤害,挂载优先选用瞄准器枭型,芯片建议堆耐久以增强生存。

4. 皇家阵营推荐培养水仙,具备高爆发输出,敌我出现减员时对全体造成伤害,百分百免控率使其不惧控制流队伍。水仙可与伊尔搭配组成献祭阵容,芯片选择火力,挂载使用怒气类型。

5. 铁血阵营的福克是当前版本最强战姬之一,能抗能打且具备回复与减疗能力,自带高额真实伤害无视护甲。福克存在两种流派:肉盾流刷耐久芯片,配减伤或格挡挂载;输出流选用真实伤害芯片与专属挂载,但后者生存压力较大,建议优先保证站场能力。

1. 小野猫属于自由阵营,职业为奇袭,擅长后排输出与单体爆发。喜好地点包括体育馆、近郊与室内游泳馆,偏好物品为瞄准镜与游戏机。技能方面,炸毛全攻击可对随机三名敌人造成伤害并概率眩晕;中途岛的愤怒提升破甲与火力;直觉驱动调整普攻目标并降低其护甲;顽强野猫在低耐久时触发自我强化与回复。推荐提升火力与耐久属性,挂载选用扩大口径II或厚重装甲II。阵容可搭配4自由2东方,激活光环提升火力、耐久与减伤。


2. SU-85来自极寒阵营,职业为进攻,主打群体爆发。常去电影院、商业街与体育馆,喜欢爱心便当与招财猫。技能毁灭射击攻击随机三名目标并附加流血;特殊觉醒提升火力、耐久与免控;死亡奉献在阵亡时对后排施加持续流血;迷惑雪球的普攻概率附加流血效果。前期输出能力突出,挂载推荐扩大口径II。阵容可组成4极寒2东方,激活属性加成。


3. 九江属于东方阵营,职业为机动,定位偏控制与群体输出。常出没于电影院、二次元圣地与图书馆,喜爱手办与镜子。技能蝴蝶雷攻击随机两名敌人并提升自身火力;燃气轮动力增强格挡、移速与耐久;战场续航通过格挡回复耐久;迷惑打击降低目标精准。该角色格挡率高且具备回血能力,推荐堆耐久,挂载选用防护层・紫或防护层II。全东方阵容可激活高阶光环属性。


1. 该阵容以米格技能“隐形袭击”为核心,引爆燃烧与流血状态造成高额伤害。
2. 枭龙来自东方阵营,职业机动,可偷取攻击并施加燃烧,耐久越高额外伤害越强。

3. 米格属于极寒阵营,职业机动,能够引爆所有燃烧与流血效果,伤害上限极高。

4. 雷诺来自皇家阵营,职业机动,提供多回合燃烧增益。
5. KV属于极寒阵营,职业进攻,提供燃烧效果并提升对燃烧目标的伤害与暴击。

6. 和平方舟来自东方阵营,职业支援,提供群体治疗与自保能力。

7. 百夫长属于皇家阵营,职业防御,攻防均衡并能追击低血目标。
全队通过叠加燃烧与流血状态,为米格创造爆发输出环境。

游戏采用轻操作设计,上手门槛低,玩家通过简单点击即可完成养成与战斗,同时享受离线挂机带来的资源收益。即使在忙碌时段,系统也会自动积累资源,让你回归时收获满满。
放置玩法带来稳定收益,无需长时间在线也能持续提升角色实力,适合生活节奏快的玩家。
战斗系统兼具策略深度,需要根据敌方属性调整阵容与技能搭配,每一场对战都考验玩家的布局与应变能力;合理的角色组合与装备选择是取胜的关键。
最新评论