
评分:
好评:
差评:
手机扫描下载
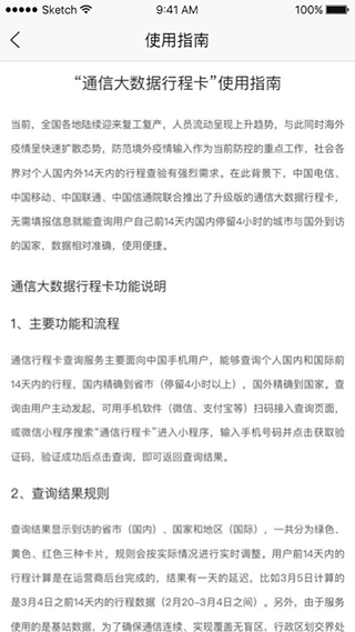
通信行程卡app是一款当前非常实用的行程轨迹记录工具,它依托中国电信、移动和联通三大运营商的手机信令数据,通过基站定位获取用户14天内到访过的城市信息,在特殊时期为个人和公共安全提供有力保障。软件还新增蓝牙近距离接触提醒功能,若与确诊或疑似病例有过近距离接触,会及时发出隔离观察提示,是每个人必备的防护应用。相信在大家共同努力下,疫情终将过去,现在就下载使用吧,喜欢的就来谷普下载。

1、支持用户在线完成信息登记与报备,为出行记录提供详细证明;
2、具备本地化处理能力,强化疫情防控理念,提升管理效率;
3、提供清晰的操作指引,用户可随时通过 app 自主完成健康申报;
4、查询服务完全免费,响应迅速,随时可查看行程信息;
5、每日更新相关动态,及时处理用户疑问,功能实用且重要;
6、方便用户回顾过往行程,清晰掌握自己的出行接触情况。
1、用户可随时咨询疫情相关问题,获得清晰解答,使用更便捷;
2、平台响应及时,数据统计迅速,帮助大家掌握最新状况;
3、提供疫情点周边居民的防护建议,让生活更加安心;
4、既保障个人健康,也协助工作人员更好地开展防疫工作。
若出现行程数据未显示,可通过拨打电话方式尝试恢复:
1、在上午时段拨打一通电话,通话保持三分钟以上,以便运营商记录行程;
2、间隔四小时再次拨出电话,时长同样建议超过三分钟,需在晚八点前完成;
3、满足单日跨时段四小时通话条件,多次拨打电话可帮助显示行程;
4、省外漫游用户可选择多个时间点拨打电话,如早晨七点至中午十二点间分次进行;
5、如以上操作仍无效,可整理通话记录截图并发送至官方邮箱,申请进一步处理。
v3.2.1版本
修复一些已知问题
v3.1.9版本
1、新增一键登录功能,无需等待验证码;
2、加入蓝牙低功耗近距离接触记录功能,加强外出防护;
3、增加版本更新提醒服务;
4、调整色卡显示规则;
5、优化多处使用体验。
最新评论