
评分:
好评:
差评:
手机扫描下载
亿图图示app是一款智能绘图工具,功能全面且使用范围广,内置超过一万个设计模板,包含流程图、思维导图、组织结构图以及网络图等多种类型;它还融合了人工智能技术,能够辅助完成内容续写、语言翻译和创意激发等任务,操作便捷实用,适合有绘图需求的用户下载体验。

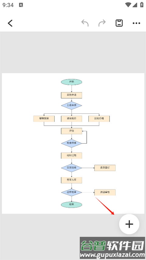
1、打开亿图图示app官方版,点击屏幕中央的创建文件按钮;

2、从模板库中挑选合适的样式,或直接开始自由绘制;

3、进入编辑界面后,点击底部加号图标;

4、在弹出菜单中找到连接符工具;

5、将连接线两端拖放至需要链接的图形位置;

6、完成连接后,可对线条样式、颜色等参数进行自定义调整。

1、模板种类齐全:软件自带一万多个模板资源,覆盖流程图、思维导图、组织结构图、网络图、工业自动化图纸、工程管理图表、软件开发框架以及平面布置图等210多种办公绘图类型,适应各类使用场景;
2、智能辅助功能:内置AI技术,新版支持语音输入与场景自定义,通过文字或语音指令快速生成图表,同时提供内容续写、多语言翻译及创意激发等辅助创作服务;
3、操作轻松直观:界面设计清晰,工具丰富,编辑功能全面,支持随时创建、修改和分享作品,便于记录灵感或开展团队协作;
4、跨设备同步共享:支持多终端数据同步,可将作品保存至云端并在移动设备上继续编辑,方便不同设备间切换使用,也易于分享给他人共同修改;
5、格式支持与安全保护:兼容Visio等常见文件格式,方便导入和导出,同时提供文件加密功能,确保用户资料安全。
1、办公场合:用于制作商务图表、工作流程、公司架构图等,提升职场表达与沟通效率,例如项目经理绘制项目进度图,人事部门设计组织关系图;
2、教学学习:教师可用它准备课件与教案,学生可绘制学科思维导图或实验示意图,帮助理解复杂知识,比如物理电路图、生物结构模型;
3、科学研究:科研人员借助软件绘制论文图表、实验装置图或数据模型,清晰呈现研究过程与结果;
4、日常使用:在生活中规划旅行路线、设计家居布局或整理个人计划,让想法变得直观可行。
亿图图示是将创意快速转化为图形的智能工具,在图形设计与文字处理方面作用显著,例如通过拍照将手绘草图转为电子图表;输入描述语句自动生成流程图、时间线或宣传海报;直接套用模板社区的优质图表样式;内置多模型问答助手,根据需要切换不同AI模型,获得更符合要求的解答。结合办公绘图与智能技术,有效提升作图效率,释放创作潜力。
最新评论