
评分:
好评:
差评:
手机扫描下载
陕西医保手机app是陕西省医疗保障局面向本地参保人推出的社保服务软件。用户通过该应用能够便捷查询个人医保账户余额及消费明细,及时掌握医保动态。平台还集成了政策查询、业务办理与异地就医备案等多项功能,致力于为陕西参保群众提供高效、省心的医疗保障服务。
借助这款应用,居民可享受更全面的医疗支持,包括线上问诊,在家就能处理轻微健康问题。同时,它简化了就医办事流程,有效减少线下排队等候的麻烦。该平台还实现了医保电子凭证的线上统一认证与申领,用户可一键完成验证并享受相应权益,充分满足了多样化的医保服务需求。

1、该应用基于国家医疗保障App构建,是陕西省官方指定的医疗保障移动服务端口;
2、面向全省参保人,提供优质、便捷的医保相关服务;
3、支持医保电子凭证的线上领取与使用,实现统一身份认证;
4、推动全省医保服务事项线上通办、一次办结,提升办事效率;
5、平台功能齐全,用户可根据自身需求选择相应的业务进行办理;
6、操作流程简便,通过手机即可快速完成费用缴纳等操作,使用体验流畅。

医保电子凭证:申领后,一码即可用于医疗就诊、药店购药等医保结算场景,方便快捷;
医保查询服务:支持在线查询公共医保信息与个人医保详情,信息获取直观高效;
业务线上办理:提供参保证明开具、费用缴纳、报检备案等多项医保业务的在线办理通道;
异地就医备案:用户可直接通过手机办理异地就医备案,备案成功后便能在异地使用医保电子凭证进行结算。
1、专业缴费:提供专业的缴费支持,兼容多种支付方式,确保缴费过程顺畅;
2、账户安全:严格保障用户账户与缴费信息安全,让用户支付更放心;
3、报销查询:清晰展示医保报销的具体条款及相关文件,方便用户了解政策;
4、明细记录:完整记录每一次缴费明细,用户可随时查询历史缴费信息。
1、注册并登录陕西医保app,进入应用功能主页面;

2、在首页找到并点击“个人医疗消费信息查询”入口;

3、查询后如需缴费,点击缴费按钮,选择支持的支付方式完成支付;
4、支付成功后,可在电子卡页面查看并使用医保电子凭证。

1、打开陕西医保app,进入个人中心页面,点击“个人基本信息”选项;

2、在基本信息页面中,找到并点击“实人认证”功能;

3、根据系统提示,完成人脸识别扫描认证流程即可。

1、打开陕西医保app并登录,在首页底部点击进入【服务】板块;

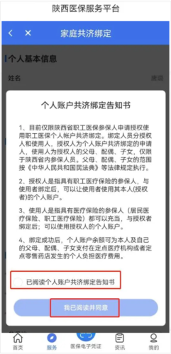
2、在服务页面中,找到【个人业务申报】区域,点击其中的【家庭共济绑定】;

3、仔细阅读《个人账户共济绑定告知书》,阅读完毕后勾选同意选项,并点击【我已阅读并同意】;

4、进入信息填写页面,按要求填写使用人的个人信息,确认无误后点击【查看个人承诺书并完成签名】;

5、完成电子签名后,点击【提交】按钮,即可成功完成家庭共济账户绑定。

绑定成功后,个人账户余额可用于支付本人及其配偶、父母、子女在定点医药机构发生的个人负担医疗费用;也可为家人缴纳城乡居民基本医疗保险费等。
【个人账户共济使用规则】
结算时,优先使用授权人(即绑定申请人)的个人账户余额;当授权人账户余额为零后,再使用使用人(即其配偶、父母、子女)的个人账户余额。
异地就医流程如何操作?跨省异地就医线上备案步骤是什么?以下是相关指引供参考:
一、异地就医程序怎么走?
主要分为三步:
第一步是办理异地就医备案。可通过参保地医保经办机构或线上平台自助备案;
第二步是选择定点医疗机构。在备案地选择已开通异地就医结算的定点医院;
第三步是持卡(码)就医。在就医地凭社会保障卡或医保电子凭证进行直接结算。
二、哪些情况需要办理异地就医备案?
参保人员因异地居住、工作、转诊转院或临时外出就医等情况,在参保地以外地区就医时,均需提前办理备案。备案时可根据实际情况选择临时异地就医、异地安置或转外就医等类型。
三、怎样自助办理异地就医备案?
(一)省内异地备案操作:
登录陕西医保app后按以下步骤进行:
1、在左上角选择本人参保所属的城市;

2、点击进入服务页面,选择“异地就医备案”功能,按提示完成授权登录与人脸识别验证;

3、备案申请分为为自己备案和为他人备案,请根据实际情况选择并填写备案类别;
4、依据页面提示,如实填写人员基本信息、异地就医登记信息,并上传所需材料后提交;
5、提交后,可通过“异地就医备案信息查询”功能查看备案审核结果。
(二)省外异地就医备案方法:
打开陕西医保app,依次点击业务办理、异地就医备案申请;完成登录或注册后,进行实名认证;按照步骤上传相关证明材料并提交,等待审核通过。
【温馨提示】
1、备案开始日期应早于就医时间,系统允许选择的最早开始时间为当前日期的前五天;
2、参保人可根据需要自行选择备案结束日期;
3、通过签署个人承诺书办理的备案,有效期最长为半年,需在半年内补齐材料;逾期未补,下次通过承诺书办理可能不予通过;
4、备案到期后,需重新通过线上或线下渠道办理;
5、备案后,务必在入院3日内,持相关证件在就医地医疗机构医保部门办理入院登记;否则可能被视为自费患者,无法直接结算。
停保操作可通过以下两种方式进行:
一、线上操作
登录陕西医保app,进入服务页面,点击【个人业务申报】中的【城乡居民停保】选项,随后按系统指引完成操作即可。

二、线下停保
1、前往原居民医保参保登记的社区或街道办提交申请,需携带身份证及户口本原件;
2、若社区无法办理,可前往所在区县的医保经办机构柜台办理停保手续。
v2.0.2:修复了部分已知问题,提升了应用的整体运行稳定性。
v2.0.1:对系统性能进行了优化,使用体验更加流畅。
v1.0.18:本次更新优化了部分细节体验。
最新评论