
评分:
好评:
差评:
手机扫描下载
当人类文明面临地球环境恶化的生存危机,星际移民便成为延续种族火种的必然选择。在这款充满策略与创意的太空模拟游戏中,玩家将化身星际舰长,亲手打造专属宇宙方舟。从飞船布局到资源调配,从船员管理到星际征战,每个决策都关乎文明存续。游戏完美融合了建造经营与太空冒险元素,让玩家在浩瀚星海中书写自己的传奇史诗。喜欢太空题材的玩家,快来谷普下载体验吧!
在尚未发现宜居星球的探索阶段,太空舰队就是人类最后的移动家园。由于资源极度紧缺,玩家需要精打细算每份能源分配。既要统筹飞船的扩建改造,又要指挥船员各司其职,还要应对太空中突如其来的战斗危机。游戏支持多人联机协作,玩家间既可结盟共进,也能展开激烈对抗,甚至建立跨星际贸易体系。
1、自由设计独一无二的星际战舰,从动力系统到武器配置全由你掌控。
2、实时指挥飞船攻防,需要根据战况快速调整战术策略。
3、探索随机生成的宇宙星图,发现隐藏的外星文明与稀有资源。
4、招募各具特长的太空船员,根据属性分配到最适合的岗位。
5、为每个系统编写智能程序,实现自动化运行与离线发展。
6、精细管理电力分配与物资储备,维持飞船正常运转。
7、与其他玩家展开实时对战,掠夺资源或建立外交关系。
派系选择技巧
游戏初始提供三大阵营可选:崇尚武力的海盗、纪律严明的联邦、科技发达的卡塔利恩。每个阵营的初始飞船、特殊装备、剧情任务都独具特色。测试阶段建议都尝试体验,正式服再确定主力阵营。
舰船建造要诀
优先升级原油舱和矿物仓避免爆仓,电力室、寝室、研究室是核心基建。防御方面重点强化护盾发生器,武器系统推荐早期研发传送装置实施登舰作战。注意将关键设施分散布局,用装甲板进行重点防护。
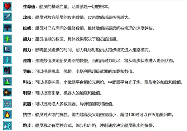
船员通过星级区分强度,最高可合成7星精英。船长作为6星特殊单位,建议优先培养。每个船员拥有专属技能组合,比如纵火专家适合登陆破坏,医疗兵擅长战场急救。
训练分为体能锻炼和理论学习,分别提升不同属性。装备系统可大幅增强战力,注意查看每个船员的装备槽位限制。通过收集同系列船员还能激活隐藏的团队加成效果。
武器类型说明
激光炮擅长穿透护盾,导弹可造成范围杀伤,电磁武器能使系统瘫痪。不同武器有各自的最佳射程,需要合理搭配使用。防空炮专门克制敌方战机,隐形装置能暂时规避攻击。
战术指令设置
舰船4级解锁指挥室功能,可编写自动化作战程序。常见战术包括:维修小组自动抢修损伤模块,火力组集中打击引擎系统,特战队优先传送敌方指挥中心。高级AI需要研发特定科技解锁。
v0.999.24更新
本次更新联动经典漫画IP,加入大量幽默搞笑的彩蛋内容。新增特殊任务链,完成可获得限定款船员皮肤和舰船涂装。优化了战斗平衡性,调整了部分武器的冷却时间参数。
最新评论